เกี่ยวกับบริษัท
ลักษณะการประกอบธุรกิจ/ความเป็นมา
วิสัยทัศน์และพันธกิจ
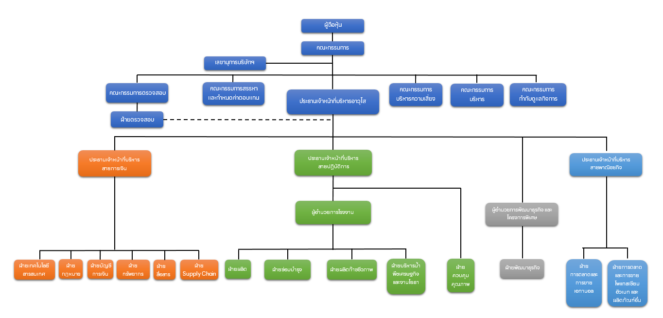
โครงสร้างการบริหาร
นโยบายต่างๆ
ผลิตภัณฑ์
นักลงทุนสัมพันธ์
ข้อมูลทางการเงิน
รายงานประจำปี
ข้อมูลสำหรับผู้ถือหุ้น
ประกาศและโฆษณาทางสื่ออิเลคทรอนิกส์
CG & CSR
CG
CSR
ร่วมงานกับเรา
ติดต่อเรา
EN
http://www.thaiagroenergy.com
/
โครงสร้างการบริหาร
/
โครงสร้างการบริหาร
คณะกรรมการบริษัท
คณะกรรมการชุดย่อย
ผู้บริหาร
×